微信公众号
门票预定
特惠商城
景区流量
交通路线
民俗表演
返回顶部
10 ~ 15℃
多云
东南风<3级
今天
12 ~ 22℃
明天
阴转小雨
东北风<3级
后天
小雨转阴
安居古城(国家AAAA级旅游景区)因境内有大安溪(琼江)而得名,有安居乐业之意。古城位于重庆市铜梁区安居镇境内,景区面积14.16平方公里,内含安居古城核心区3平方公里以及黑龙嘴、琵琶岛、黄家坝、波仑寺等文化旅游功能区块。
安居,岁月静好
米芾留题刻
历史人物
安居古城历史悠久,文化源远流长,依山傍水,地处琼江、涪江交汇处,风光迤逦,景色迷人,涪江发源于松潘,历千里而入境,与琼江、乌木溪水会于城下,唐人有 “危城三面水”之句。
古城因水而生、因水而兴,它是重庆市乃至全国全新的旅游目的地,可以这麽说,安居之美,美在神奇自然风光,美在多彩民俗风情、美在丰富特色风物、美在厚重人文风韵!
县令断案
《乡愁安居》驻场文艺汇演..
水云龙
竞技龙
为了全力打造中国乡愁旅游目的地、国家AAAAA级旅游景区,今年端午,安居古城以传统为遵循,龙舟为媒介,举办“万和药房杯”2021安居古城端午龙舟会,此次端午龙舟会除了龙舟竞渡抢江外,还添加了开场龙舞、川江号子、水上特技等特色表演项目,在加入吸睛的现代特技表演的同时,还将原乡民俗与传统非遗结合,让历史和现代形成对冲!传统与时尚相互兼容!
音乐节
龙舟赛
有着千年历史的安居古城是一个“看得见山,见得到水,记得住乡愁的地方”。在古城深厚的文化底蕴中,安居一门四翰林三进士、祖孙两翰林等书香文化是广为传唱的佳话,因此安居古城以进士、翰林文化,以翰林锦还乡为故事主线,开展汉风古韵为主题的系列活动,整个活动在安居深厚的历史文化基础上,融入传统元素,给来到安居的四方宾客带去了一场别具一格的穿越体验
迎春接福二
迎春接福一
迎春接福
翰林祭祖三
龙是中国古代民间图腾,是中华民族的象征,是炎黄子孙崇拜的神物,它升天入海,英姿勃发,凝聚着民族精神,耍龙灯,观龙舞是中国人的传统习俗,凡是有华人的地方都有龙舞,而在千姿百态的中国龙舞中,最亮丽夺目的就要数铜梁龙了,铜梁龙是走出国门,蜚声海内外的,咱们安居... [查看更多]
划旱船
刘雪庵
刘伯承
邱少云
《魅力古城》 李敏莉
安居湿地公园-康力文
古城记忆 周发乔
重庆安居古城华夏文化旅游发展有限公司,2013年01月23日成立,经营范围包括安居古城景区旅游项目开发建设和经营管理;房地产开发经营;土地开发整治;公共市政设施和基础设施建设开发;园林规划、设计、施工;园林绿化工程设计、施工;园林绿化养护(按资质证核定事项从事经营);水利建设;淡水鱼、观赏鱼养殖;树木(不含苗木)种植、销售;蔬菜、瓜果种植销售;农业观光旅游;旅游广告经营及代理(不含印刷品广告);承办经批准的文化艺术交流活动;旅游文化工艺品开发销售;国内旅游招徕、组织、接待;导游服务;旅游景区收费;旅游景区电瓶车、游船、碰碰船、游艇、水上飞机游乐项目经营;旅游宣传营销;旅游文化活动策划。
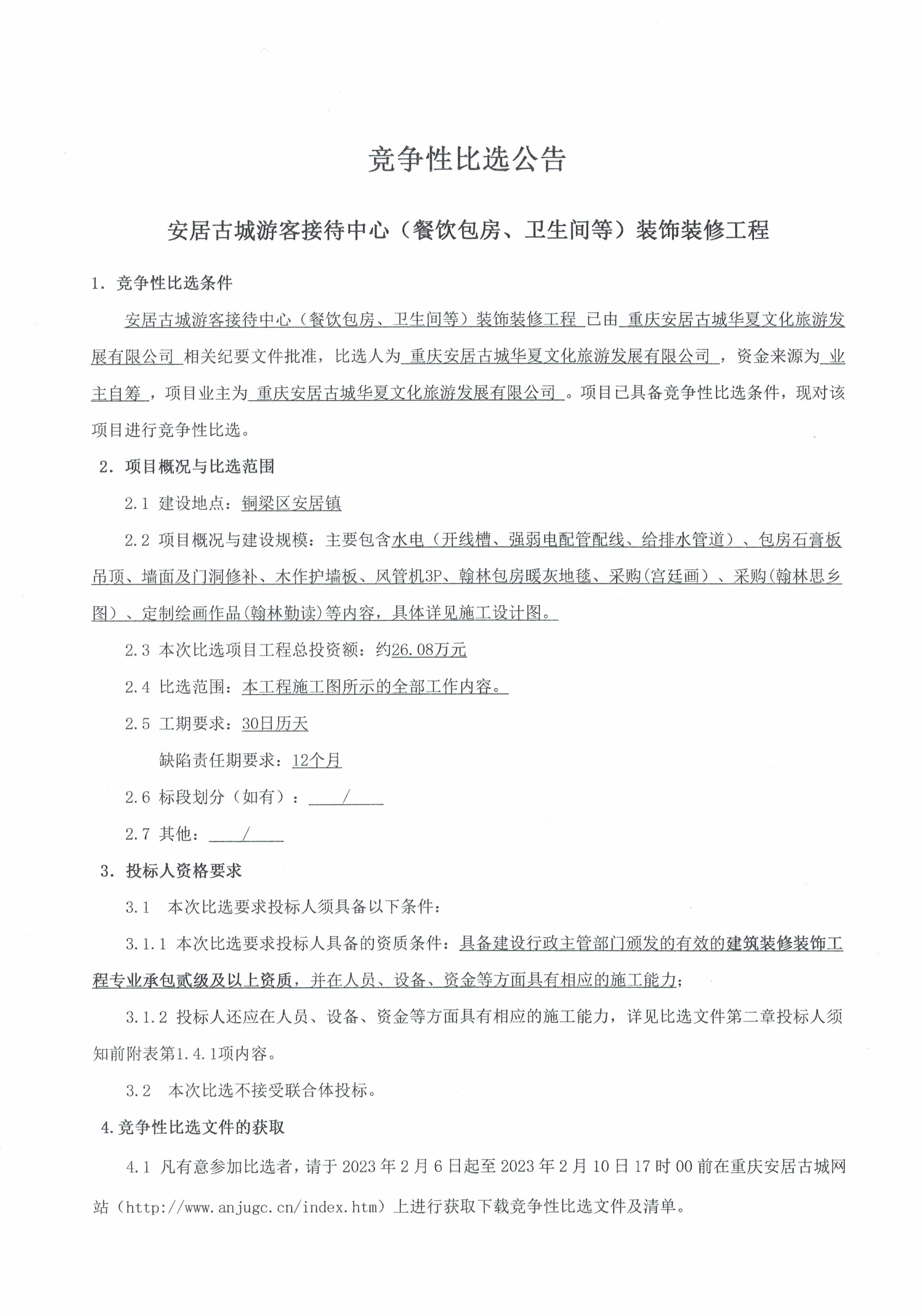
首页 > 景区资讯 > 景区公告
古城夜色
时间: 2023/2/6来源: 本站浏览量:
微信里点“发现”,扫一下
二维码便可将本文分享至朋友圈。
钉钉里点“+”,扫一下
二维码便可将本文分享至钉钉。
挂网附件--安居古城游客接待中心(餐饮包房、卫生间等)装饰装修工程.zip
上一篇: 重庆市铜梁区琼花文化传媒有限公司 招聘简章
下一篇: 安居古城周边环境整治柴石坝部分弱电迁改土建工程比选公告